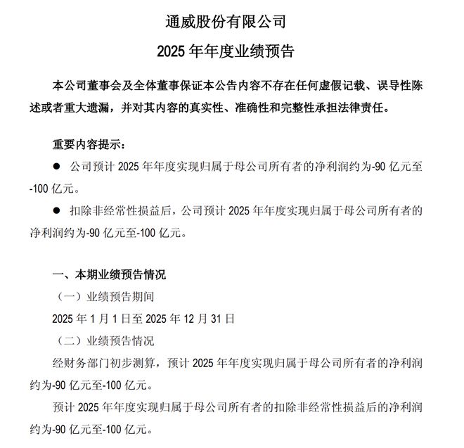
光伏行业龙头企业2025年业绩预亏潮继续蔓延。1月18日,通威股份和隆基绿能相继披露年度业绩预告,分别预计净亏损90—100亿元和60—65亿元,标志着行业深度调整仍在持续。
此前,硅料龙头大全能源、组件巨头晶科能源、天合光能已相继披露2025年全年业绩预亏。这些头部企业的集中亏损,直接反映出光伏产业在产能过剩、价格竞争激烈、海外贸易壁垒加剧等多重压力下,仍处于周期下行的深度调整阶段。
从二级市场表现看,大全能源、通威股份等龙头股纷纷创下近半年新低,反映出资金对光伏板块估值的谨慎态度。隆基绿能在业绩预告中指出,四季度银浆、硅料成本大幅上涨,显著推升了产品成本,使得企业经营进一步承压。
市场监管总局1月6日的专题约谈会,直指光伏硅料行业"自律联盟"涉嫌垄断,要求暂停所有限产、限价相关的自律行为,意味着行业短暂建立的"反内卷防线"被击穿,市场重新回到自由竞争状态。
亏损来源各异,产业链全线承压
从具体业务看,龙头企业亏损来源呈现差异化特征。通威股份披露,工业硅业务在产能投产爬坡调试及产品价格持续低迷影响下,导致净利润亏损同比加剧约9亿元;电池及组件业务销售均价受市场行情影响进一步下跌,硅片-电池-组件业务合计导致亏损同比加剧约12亿元。值得注意的是,多晶硅业务虽全年销量及销售均价同比下滑,但伴随三季度价格提升,下半年已实现经营性盈利,全年减亏约6亿元。

隆基绿能则表示,2025年光伏行业供需错配、低价内卷式竞争持续,开工率维持低位,同时国内电力市场化改革不断深入,海外贸易壁垒持续加剧,企业经营环境严峻复杂。受制于产品价格持续低迷和成本压力,公司经营业绩仍然亏损。

行业供需双弱格局延续
中国有色金属工业协会硅业分析指出,尽管光伏产品出口退税政策落地对电池、组件出口的短期预期形成支撑,但部分需求已在2025年提前预支,对当前需求的实际拉动效果相对有限。另一方面,白银价格持续高涨大幅推升了电池片及组件环节的生产成本,而终端电站对成本上涨的接受度尚不明朗,致使下游开工率调整的不确定性较高。目前市场各方均在等待更为清晰的需求信号。
有分析表示,光伏行业正处于供需双弱的格局中,需求经过前两年大幅释放后进入平稳阶段,中东、澳大利亚等海外市场仍能贡献增量需求,但在光伏产品出口退税实施以及企业"抢出口"窗口期结束后,海外市场需求如何变化存在较大不确定性。价格方面,去年下半年以来光伏产业链价格表现为"控产预期推涨"与"实际需求疲软"的博弈,价格整体持稳但上行阻力仍较大。