2026年开年以来,A股中部分上市公司迎来了自己的“开门红”第一单,为全年的业务增长开了个好头。
同花顺数据显示,1月1日至今有44家上市公司公布订单,数量为78单,中标金额合计达939.97亿元,涉及建筑装饰、电力设备、通信、医药生物等多个行业(统计范围:公告发布在今年,已签订合同及已成为中标人且披露中标金额的上市企业)。

建筑装饰行业独领风骚
首先从行业来看,“开门红”订单涉及行业包括建筑装饰、电力设备、机械设备、环保、建筑材料、通信、有色金属、社会服务、医药生物、房地产、公用事业、基础化工、交通运输、农林牧渔、商贸零售。
其中,建筑装饰行业的企业中标订单最多达44单;电力设备、机械设备行业的企业中标订单均为6单;环保、建筑材料、通信、有色金属行业的企业中标订单均为3单;社会服务和医药生物均为2单;房地产、公用事业、基础化工、交通运输、农林牧渔、商贸零售均为1单。

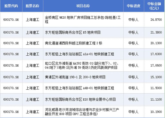
值得一提的是,有多家企业在开年收获了不止一个中标订单。其中,上海建工9单,中国中冶8单,重庆建、恒尚节能、陕建股份、威胜信息均为3单,远东股份、铁科轨道、凯撒旅业都是2单。
此外,有两家ST公司也收获了“开门红”订单,分别是ST围海的“云南省曲靖市罗平县智慧农业项目工程总承包(epc)三标段”项目,中标金额为6.54亿元;*ST建艺的“珠海三友环境技术有限公司总部基地建设项目总承包工程”,中标金额为1.66亿元。
中国电建中标金额最高
分行业来看,在建筑装饰行业的44单中标订单中,中标金额最高的来自中国电建的“伊拉克巴士拉海水淡化”项目,中标金额为171.93亿元。
中国电建还有另外两份“开门红”订单也均来自海外,分别是“老挝芭莱770MW水电站项目EPC总承包合同”“哈萨克斯坦‘努尔巴拉沙克·扎塞尔’多功能康复中心建设项目一期工程(东区)EPC总承包合同”,中标金额分别为87.16亿元、68.73亿元。三份中标订单令中国电建包揽了建筑装饰行业中标金额的前三名。
重庆建工的“G50沪渝高速垫江至长寿段改扩建工程施工总承包”项目中标金额为34.11亿元,位居第四;中国中冶的“年产15万吨再生锌铸件项目EPC合同”项目中标金额为28.90亿元,位居第五。

上文提到,有多个企业在开年收获了不止一个中标订单。在建筑装饰行业中,除了中国电建之外,上海建工收获9单,合计中标金额为148.97亿元。

中国中冶及其子公司共收获8单,合计中标金额为133.50亿元。

重庆建工的中标订单多为联合中标,合作方还包括中铁十一局集团、中交第一航务工程局有限公司、重庆交通建设(集团)有限责任公司、北京云星宇交通科技股份有限公司等。共计4单,合计中标金额为62.91亿元。

恒尚节能收获3单,合计中标金额为3.329亿元。

此外,陕建股份与安徽建工分别收获3单、2单,合计中标金额分别为36.02亿元、13.76亿元。

电力设备与机械设备均收获6份订单
其他行业的“开门红”订单体量虽不及建筑装饰行业,但仍有可圈可点之处。
其中,电力设备行业共计5家上市公司,共收获中标订单6份,包括远东股份2份、双良节能、洛凯股份、山大电力、安靠智电各一份,共计中标金额为34.42亿元。

较为值得关注的是远东股份。公开资料显示,远东股份是远东控股集团旗下核心上市平台,公司已形成“智能缆网+智能电池+智慧机场”三大业务协同发展的格局,产品与服务覆盖全球170多个国家和地区。
此次中标项目也均围绕公司主营业务,中标产品涵盖小型化、高稳、低噪等多个系列,基于自主研发专用芯片及SC切晶体谐振器设计制造,体现公司在高端电子元器件领域的技术实力。共计30.69亿元订单占2024年公司营收(约150亿元)的20%+,预计将对2026年及未来业绩产生积极影响。
与电力设备行业相同,机械设备行业也有5家上市公司,共收获中标订单6份,包括铁科轨道2份、康力电梯、冰轮环境、众合科技、奥普特各一份,共计中标金额为15.33亿元。

龙头企业更具优势
环保、建筑材料、通信、有色金属行业的企业中标订单均为3份。其中,环保行业包括高能环境、联合水务、侨银股份,共计中标金额16.74亿元;建筑材料行业包括开尔新材、东宏股份,共计中标金额1.98亿元;通信行业包括威胜信息,共计中标金额0.63亿元;有色金属行业包括金诚信,共计中标金额10.74亿元。

可以看出,通信行业和有色金属行业均为一家包揽3份订单,体现出其在行业中的位置及获单优势。
威胜信息是能源物联网通信领域的绝对龙头企业,在通信行业中专注于配用电侧物联网通信细分赛道,是国家电网、南方电网核心供应商,新一代HPLC双模芯片市场占有率行业第一,Wi-SUN通信模块覆盖全球70%以上国家电力AMI需求,在行业内稳居第一梯队,并在国际市场加速扩张。
金诚信核心定位是有色金属矿山开发服务龙头,专注于非煤地下金属矿山领域,是行业内专注度最高的矿山开发服务企业之一。公司构建了从矿山规划设计、工程建设、采矿运营到资源开发的全产业链服务能力。2025年前三季度,公司实现营收99.33亿元,净利润17.53亿元,在有色金属行业上市公司中净利润排名第7位,盈利能力突出。
同样是龙头企业揽获多份中标订单的情况还出现在医药生物行业与社会服务行业,分别为华康洁净、凯撒旅业。
华康洁净是医药生物行业洁净环境系统集成领域的绝对龙头,在医疗专项洁净领域连续三年中标量位居行业第一,市占率约8%,是 A 股唯一以医疗净化系统集成为主业的上市公司。公司构建了“医疗专项+实验室+生物制药”三位一体的业务布局,为医药生物行业提供从高端医疗洁净空间到国家级科研实验室、生物制药洁净厂房的全周期一体化解决方案。
凯撒旅业则是青岛市北区国资控股的文旅全产业链上市公司,在旅游服务领域深耕三十余年,公司是国内出境游领域龙头企业,尤其在欧洲、中东非长线市场优势显著;海南入境游核心服务商,承接约37%海南入境游客;航空铁路配餐领域重要参与者,同时也是高端定制游与会奖旅游的标杆企业。
